Estrutura Organizacional

Estrutura Organizacional

O Plenário do CRCGO é constituído de 18 conselheiros efetivos e 18 suplentes, na proporção de 2/3 de Contadores e 1/3 de Técnicos em Contabilidade, todos eleitos pelo voto direto e obrigatório dos Profissionais Contábeis habilitados, para um mandato de 04 (quatro) anos.

É o órgão máximo de deliberação, orientação, controle e disciplina normativa no âmbito do CRCGO. Reúne-se uma vez ao mês, e suas reuniões são públicas, ou seja, abertas a quem queira participar.

Nenhum Conselheiro, nem mesmo o Presidente do CRCGO, recebe pagamento a qualquer título, sendo seus mandatos exercidos honorificamente ou sem remuneração (§ 1º art. 4º do Regimento Interno).

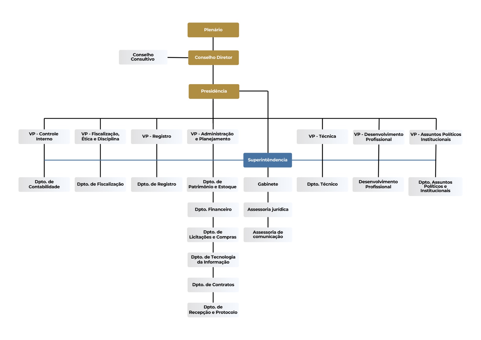
Organograma aprovado pela Portaria  PRES CRCGO N.º 058, DE 11 DE MARÇO DE 2026.

Abrir chat
1
Precisa de ajuda ?
CRCGO
Olá, posso te ajudar?